保健管理室
感染症
学校感染症について
学校感染症は学校保健安全法関連法令の「学校において予防すべき感染症」のことです。学校は児童生徒等が集団生活を営む場所で、感染症が発生した場合には感染が拡大しやすく、教育活動にも大きな影響が生じることから、感染症の流行を予防することが重要であるとの考え方の下、学校保健安全法関係法令で「学校において予防すべき感染症」の種類、出席停止、臨時休業等について定められています。
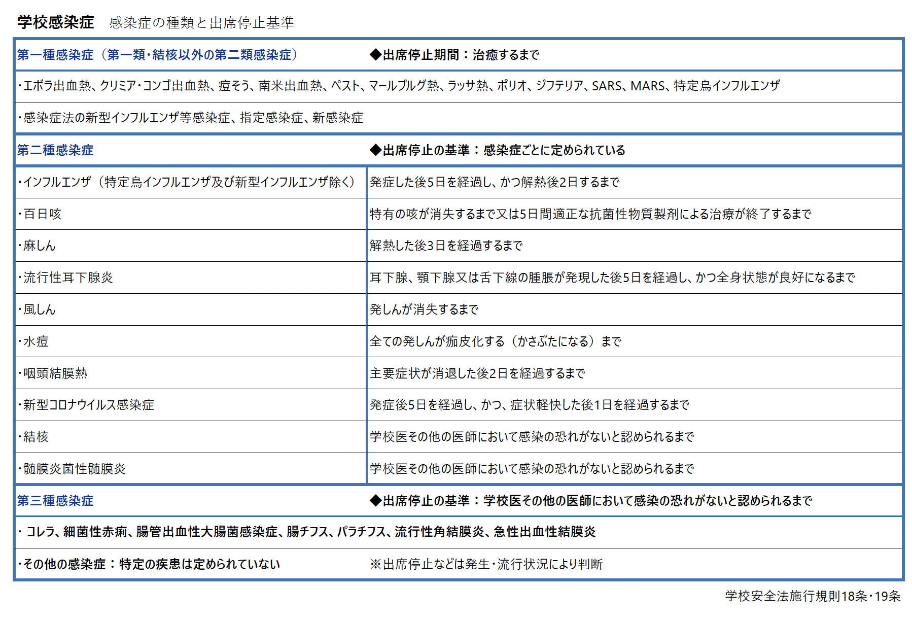
学校保健安全法施行規則による、感染症の種類と出席停止基準
学校感染症に罹った時の対応
◇感染症に罹った人は、「2025学校感染症 報告専用フォーム」からお知らせください。
※4月1日Campus Square配信文から確認できます。(星が丘キャンパスTeams「ほけんしつだより」でも確認できます。)
◇新型コロナウイルスやインフルエンザ、麻しんなどは感染力が非常に強いため、日ごろから次のことを守ってください。
★風邪症状や熱があるときは、マスクを着用
★人が集まるところでは、咳エチケット ➡ 咳エチケットについてはこちら(厚生労働省)![]()
主な感染症
インフルエンザ
インフルエンザは、インフルエンザウイルスによる感染症で、主な症状としては、急な発熱(38℃以上)、頭痛、関節痛、筋肉痛などに加えて、のどの痛み、鼻汁、咳なども見られます。大多数の人は、1~2週間ほどで治りますが、抵抗力の弱い乳幼児や高齢者、免疫疾患や喘息などの呼吸器疾患のある人は、気管支炎、肺炎などを併発したり、持病の悪化を招き、最悪死に至ることもある怖い病気です。
インフルエンザとかぜの違い
| 症状 | インフルエンザ | かぜ |
|---|---|---|
| 初期症状 | 悪寒、頭痛 | 鼻・のどの乾燥感、くしゃみ |
| 主症状 | 発熱、関節痛 | 鼻水、鼻詰まり |
| 熱 | 38~40℃ | ないか、もしくは微熱 |
| 倦怠感 | 高度 | ほとんどない |
| のど | 発赤 | 軽度の発赤 |
| 鼻水・鼻詰まり | 後期より発症 | 初期より発症 |
| 合併症 | 気管支炎・肺炎など | まれ |
インフルエンザとかぜの違いについてはPDFファイルにてご覧いただけます。(44KB)
インフルエンザの流行時期
日本では、12月~3月に流行します。これは、気温の低下と空気の乾燥により、空気中のウイルスが長生きできるためです。また、この時期は、空気が乾燥して、また寒さのため換気不足になりやすく、私たちの鼻・のどの粘膜が弱っていると、ウイルスに感染しやすくなり、感染の蔓延を引き起こしてしまいます。
日常生活で出来る予防方法
インフルエンザ対策は以下のホームページをご覧ください。
インフルエンザにかかったら
医療機関でインフルエンザの診断をうけた場合は、原則として学校への出校が禁止となります。

















